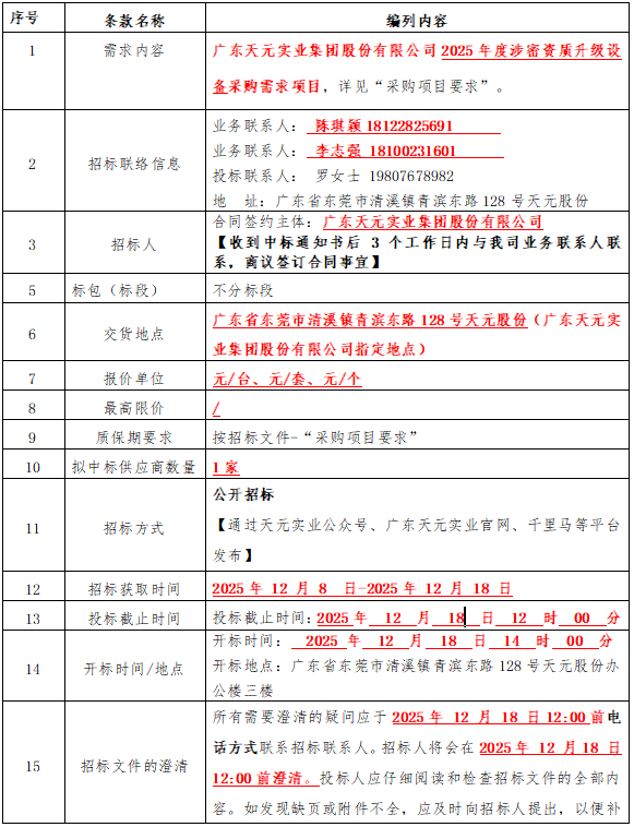
2025Äê¶ÈÉæÃÜ×ÊÖÊÉý¼¶×°±¸²É¹ºÐèÇóÏîÄ¿TYA202512057

Õбêͨ¸æ 2025Äê12ÔÂ9ÈÕ 83

×¢£º1¡¢±¾±êÊéµÄËùÓÐͶ±êÎļþÇëä¯ÀÀÖÁÎÄÕµײ¿É¨Ã踽¼þ¶þάÂë»ñÈ¡£¡£¡£¡£»£»£»

2¡¢Í¶µÝʱÐè°ÑÌîдºóµÄÔ­Îļþword°æ±¾ÓëÒѸÇÕµı¨¼Û¼òµ¥Æð·¢ÖÁÕбêÓÊÏäTender@gdtengen.com£»£»£»

µÚÒ»Õ Ͷ±êÈËÐëÖª

ĦµÇ7(Öйú)ÓÐÏÞ¹«Ë¾¹ÙÍø
ĦµÇ7(Öйú)ÓÐÏÞ¹«Ë¾¹ÙÍø
ĦµÇ7(Öйú)ÓÐÏÞ¹«Ë¾¹ÙÍø
ĦµÇ7(Öйú)ÓÐÏÞ¹«Ë¾¹ÙÍø

Ò»¡¢ÇåÁ®ÒªÇó

1.1Ͷ±êÈËÔÚÌõÔ¼²É¹ººÍʵÑéÀú³ÌÖÐÓ¦×ñÊØ¡¶ÖлªÈËÃñ¹²ºÍ¹úÕбêͶ±ê·¨¡·µÄÓйػ®¶¨£»£»£»ÈôÊÇÖбêÈËÔÚ±¾ÌõÔ¼µÄ¾ºÕùÖÐÓÐÃÓÀúÍڲƭÐÐΪ£¬£¬£¬ÕбêÈ˽«×÷·ÏÆäÖбê×ʸñ£¬£¬£¬²¢ÁÐÈëĦµÇ7¹©Ó¦É̺ÚÃûµ¥£¬£¬£¬ÓÀ²»ÏàÖú¡£¡£¡£¡£

1.2ÑϽûͶ±ê¹©Ó¦ÉÌÒÔÈκÎÐÎʽÓëÉú²ú²¿·Ö/ÖÊÁ¿²¿·ÖÖ±½ÓÏàͬ£¬£¬£¬ÐëҪʱӦÁìÏÈÏòͨ¸æÁªÏµÈËÉêÇëÏàͬ²¢¼û¸æÏêϸÏàͬÊÂÏ£¬£¬¾­Ô޳ɺ󷽿ÉÏàͬ£¬£¬£¬Î¥·´ÕßÊÓΪð·¸Ïà¹ØÌõÀý£¬£¬£¬ÎÒ·½½«ÊÓÇéÐÎÓèÒÔ´¦·Ö¡£¡£¡£¡£

1.3 Ͷ±ê¹©Ó¦ÉÌÈçÓëÎÒ˾Éú²ú²¿·Ö/ÖÊÁ¿²¿·ÖÖ°Ô±±£´æË½È˹ØÏµ£¨ÈçÏàʶ/ÇׯÝ/Ò»¾­ÏàÖú/Ò»¾­¹ÍÓ¶£©£¬£¬£¬±ØÐèÆð¾¢±¨±¸£¬£¬£¬ÈçºóÐø·¢Ã÷½«Ö±½ÓÓ°ÏìÆÀ±êЧ¹û¼°ºóÐøÏàÖú¡£¡£¡£¡£

1.4¹©Ó¦ÉÌ·¢Ã÷ÕÐͶ±êÔ˶¯ÖÐÆäËû¹©Ó¦ÉÌ»òÎÒ·½Ö°Ô±±£´æÎ¥·¨Î¥¼ÍÐÐΪµÄ£¬£¬£¬¶¼ÓÐȨÏòĦµÇ7¾ÙÐоٱ¨£¬£¬£¬¾Ù±¨ÓÊÏä

ÈçÏ£ºzxw@gdtengen.com

luosuling@gdtengen.com

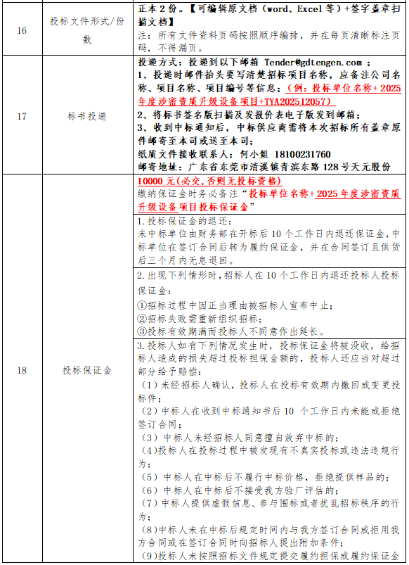
µÚ¶þÕ ²É¹ºÏîĿҪÇó

Ò»¡¢²É¹ºÄÚÈݼ°Ïà¹ØÒªÇó

±¾ÏîĿΪ2025Äê¶ÈÉæÃÜ×ÊÖÊÉý¼¶×°±¸ÏîÄ¿²É¹º¡£¡£¡£¡£

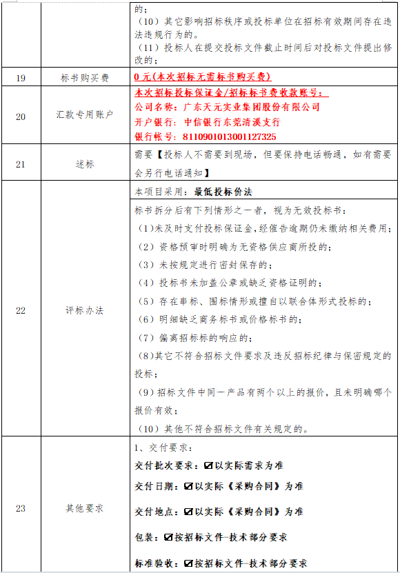
£¨Ò»£©ÏîÄ¿¹æÄ££º±¾´ÎÕб깲¼Æ1¸öÌõÔ¼°ü£¬£¬£¬ÏêÇéÈçÏ£º

ĦµÇ7(Öйú)ÓÐÏÞ¹«Ë¾¹ÙÍø
ĦµÇ7(Öйú)ÓÐÏÞ¹«Ë¾¹ÙÍø

ËÍ»õµØµã£º¹ã¶«Ê¡¶«Ý¸ÊÐÇåϪÕòÇà±õ¶«Â·128ºÅ

£¨¶þ£©ÄâÖб깩ӦÉÌÊýÄ¿£º1¼Ò¡£¡£¡£¡£

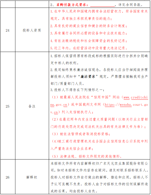
£¨Èý£©ÖÊÁ¿°ü¹ÜÏÞÆÚ£º?2Äê?¡£¡£¡£¡£ ???????????????????????

£¨ËÄ£©Áè¼Ýµ¥Ïîµ¥¼Û×öÎÞЧ±ê´¦Öóͷ£¡£¡£¡£¡£

£¨Î壩±¨¼Û»®¶¨£ºÍ¶±êÈËÒÔÔª/̨¡¢Ôª/Ìס¢Ôª/¸ö×÷Ϊ±¨¼Ûµ¥Î»£¬£¬£¬¸ÃͶ±ê±¨¼ÛÊÇÍÆÐÐÌõÔ¼µÄ×îÖÕ¼ÛÇ®£¬£¬£¬°üÀ¨µ«²»ÏÞÓÚ½ÓÓ¡¡¢Ð£Ñù¡¢Ó¡Ë¢¡¢ÖÊÁÏ¡¢°ü×°¡¢ÅäËÍ·Ñ¡¢Ë°·ÑµÈ£¬£¬£¬ÒÔ¼°ÎªÍ걾ǮÏîÄ¿Ëù¿ÉÄܱ¬·¢µÄËùÓÐÓöÈ¡£¡£¡£¡£Í¶±êÈ˶ÔÌõÔ¼ÄÚÈݵÄÓöȡ¢ÖÊÁ¿¡¢Çå¾²¡¢ÎÄÃ÷ЧÀ͵ÈʵÑéÖÜÈ«³Ð°ü¡£¡£¡£¡£

¶þ¡¢Ð§À͹淶

1.Ͷ±êÈËÐèÌṩ°ü×°¡¢ÅäËÍ¡¢×°Öá¢ÑéÊÕ¡¢µ÷ÊÔ¡¢ÖÊÁ¿Î¬»¤¡¢³ö¾ß·¢Æ±µÈÒ»ÌõÁúЧÀÍ¡£¡£¡£¡£Öб귽ƾ֤½»»õʱ¼ä½«×°±¸Ë͵½Õб귽ָ¶¨ËùÔÚ£¬£¬£¬¼´Ê±Åɼ¼ÊõÖ°Ô±ÉÏÃÅ×°Öᢵ÷ÊÔ¡£¡£¡£¡£×°Öᢵ÷ÊÔÓ¦ÔÚ5ÌìÄÚÍê³É£¬£¬£¬Öб귽°ü¹Ü»úеװ±¸ÄÜÕý³£Öª×ãÕб귽µÄÉú²úÐèÇ󡣡£¡£¡£Õб귽¿ÉÌṩÆðÖØºÍ°áÔ˹¤¾ß¼°ÈËÁ¦¡¢¹¤¾ßµÈÏà¹ØÌõ¼þÀ´¸¨ÖúͶ±ê·½¡£¡£¡£¡£

2.ÔÚÖÊÁ¿°ü¹ÜÆÚÄÚ£¬£¬£¬¶ÔÖ¤Á¿ÎÊÌâµÄЧÀÍÏìӦʱ¼äΪ2Сʱ£¬£¬£¬½Óµ½Õб귽֪ͨ»òÒªÇ󣬣¬£¬Ó¦ÔÚ48СʱÄÚµ½ÏÖ³¡É¨³ýÖÊÁ¿ÎÊÌâ¡£¡£¡£¡£

3.Öб귽°ü¹ÜÆä×°±¸ÊÇȫе쬣¬£¬ÖÊÁ¿°ü¹ÜÆÚÄÚάÐÞ²»ÊÕÈ¡Óöȣ¬£¬£¬ÓÉÓÚÈËΪԵ¹ÊÔ­ÓÉË𻵵IJ»ÔÚ±£ÐÞ¹æÄ£ÄÚ£¬£¬£¬²»¿ÉÓÐËø»úµÄ³ÌÐòÓëÃÜÂë¡£¡£¡£¡£

4.ÖÊÁ¿°ü¹ÜÆÚÂúºóÈçÐèÌæ»»Åä¼þ£¬£¬£¬Öб귽ֻÊÕÈ¡±¾Ç®·Ñ»ò°´Öб귽ЧÀÍÏîÄ¿ÁíÐÐÔ¼¶¨¡£¡£¡£¡£

5.Õû»ú±£ÐÞ??2 ??Äê¡£¡£¡£¡£

6.Ͷ±êÈËÐèÌṩÔöֵ˰רÓ÷¢Æ±£¨Ë°ÂÊ13%£©£¬£¬£¬ÌõÔ¼ÍÆÐÐʱ´úÈçÓö˰Âʱ任£¬£¬£¬ÌõÔ¼²»º¬Ë°½ð¶îÎȹ̣¬£¬£¬Ë«·½Æ¾Ö¤ÐÂ˰ÂÊÇ©ÊðÔö²¹Ð­Òé¡£¡£¡£¡£

Èý¡¢×°±¸ÑéÊÕ

ÖÊÁ¿°´ÕбêÈ˵ÄÒªÇóÒÔ¼°¹ú¼Ò¡¢ÐÐÒµºÍµØ·½±ê×¼¾ÙÐÐÑéÊÕ£¬£¬£¬Èç¹ú¼ÒÓÐбê×¼³ǫ̈£¬£¬£¬ÔòÓ¦ÇкϹú¼ÒËù½ÒÏþµÄ×îа汾µÄÖÊÁ¿ºÍ¼¼ÊõÒªÇ󡣡£¡£¡£Í¶±êÈ˲»µÃÒòбê×¼µÄʵÑéÒªÇó¼ÛÇ®µ÷½â¡£¡£¡£¡£ÏêϸÑéÊÕ±ê×¼ÈçÏ£º

1.°ü×°ÒªÇó£º×°±¸µÄ°ü×°ÒªÇкϻ®¶¨£¬£¬£¬ÇÒÊʺÏÔ¶³ÌÔËÊä¡¢¶à´Î°áÔ˺Íװж£¬£¬£¬²¢ÓмõÕñ¡¢·À¹¥»÷µÄ²½·¥¡£¡£¡£¡£°ü×°Ó¦°´×°±¸Ìص㣬£¬£¬°´ÐèÒª»®·Ö¼ÓÉÏ·À³±¡¢·Àù¡¢·ÀÐâ¡¢·ÀÇÖÊ´µÄ±£»£»£»¤²½·¥£¬£¬£¬ÒÔ°ü¹Ü»õÎïÔÚûÓÐÈκÎË𻵺ÍÇÖÊ´µÄÇéÐÎÏÂÇå¾²Ô˵ÖÕб귽ָ¶¨µÄµØ·½¡£¡£¡£¡£

2.×°±¸Ó¦Å䱸½ðÊô²ÄÖʵıêÅÆ(ÃúÅÆ)£¬£¬£¬±êÅÆÓ¦°´¹ú¼ÒÏà¹Ø±ê×¼ÖÆ×÷¡£¡£¡£¡£±êÅÆÉÏÓ¦ÇåÎúÏÔʾװ±¸Ãû³Æ¡¢×°±¸Ðͺš¢³ö³§±àÂë¡¢³ö³§ÈÕÆÚ¡¢ÖÆÔìÉÌÃû³ÆÓëÁªÏµ·½·¨µÈÐÅÏ¢£¬£¬£¬ÈçÉæ¼°ÄÜЧµÄ×°±¸£¬£¬£¬Ó¦±êʾÄÜЧƷ¼¶±êʶ¡£¡£¡£¡£±êÅÆÐÅÏ¢ÐèÓ뷢Ʊ¡¢ÌõÔ¼ÉϵÄÐÅÏ¢ÏàÆ¥Å䣬£¬£¬×°±¸±êÅÆÉϵÄËùÓÐÐÅÏ¢±ØÐè»ú´ò£¬£¬£¬²»µÃÐ޸ġ£¡£¡£¡£

3.×°±¸µÄÑéÊÕ±ê×¼:°´Ë«·½Ô¼¶¨µÄ×°±¸¼¼ÊõÖ¸±ê¡¢¼¼Êõ×ÊÁϺÍÉèÖþÙÐÐÑéÊÕ£»£»£»ÈçË«·½Ô¼¶¨¼¼ÊõÖ¸±ê²»È«»ò²»ÇåÎú£¬£¬£¬Ô޳ɰ´¹ú¼Ò±ê×¼»òÐÐÒµ±ê×¼ÑéÊÕ£»£»£»ÈçǰÊö±ê×¼ÉÐÎÞ·¨ÑéÊÕ£¬£¬£¬Ë«·½ÔÞ³ÉÒÔ¸Ã×°±¸ËùÉú²ú²úÆ·µÖ´ïÕб귽ÑùÆ·»òÕб귽¿Í»§ÐèÇóΪ±ê×¼¡£¡£¡£¡£

ËÄ¡¢¹©»õʱ¼ä¡¢ËùÔÚ

ƾ֤ÕбêÈËÒªÇóµÄµ½»õʱ¼ä£¨°´¶©µ¥ÅäËÍʱ¼ä»òµÈ֪ͨËÍ»õ£©¡¢µ½»õËùÔÚ¾ÙÐÐÅäËÍ¡£¡£¡£¡£ÈôÓгåÍ»£¬£¬£¬ÒÔÏÖʵ¡¶²É¹ºÌõÔ¼¡·Îª×¼¡£¡£¡£¡£

Îå¡¢ÖÊÁ¿ÎÊÌâÍË»»

ÈçÓö²úÆ·¼°ÖÊÁ¿ÎÊÌ⣬£¬£¬ÁªÏµ¹©Ó¦É̺ó24СʱÄÚÏìÓ¦£¬£¬£¬Ó°ÏìÉú²úµÄÐè°´ÌõÔ¼ÒªÇóÖØÐÂÅäËÍÒªËØ¡£¡£¡£¡£

Áù¡¢ÌõԼǩԼ¼°¸¶¿î·½·¨£¨¼ûÏêϸÌõÔ¼£© 

µÚÈýÕ Ͷ±êÎļþÃûÌÃ

Ͷ±êÎļþÓ¦°üÀ¨µ«²»ÏÞÓÚÏÂÁÐÄÚÈÝ£º

£¨1£©Í¶±êÎļþ·âÃæ

£¨2£©Í¶±êÔÊÐíÊé

£¨3£©×ʸñ֤ʵ£¨Í¶±ê°ü¹Ü½ð¼°±êÊé·Ñ½ÉÄÉÆ¾Ö¤¸´Ó¡¼þ¡¢Í¶±êÈËÓÐÓõĹ«Ë¾ÓªÒµÖ´ÕÕ¸´Ó¡¼þ¡¢¿ª»§ÐÐÕË»§ÏêϸÐÅÏ¢£©

£¨4£©·¨¶¨´ú±íÈËÊÚȨÊé¡¢·¨ÈËÊÚȨ´ú±íÉí·ÝÖ¤£¨¸´Ó¡¼þ£©

£¨5£©·¨ÈËÊÚȨ´ú±íÉç±£½ÉÄÉ֤ʵ

£¨6£©¹ØÏµ±¨±¸±í

£¨7£©Í¶±êÈËÇåÁ®ÔÊÐíÊé

£¨8£©ÆäËüͶ±êÈËÒÔΪÐèÒªÌṩµÄ×ÊÁϺÍÓëÆÀÉóÆÀ·ÖÓйصÄ×ÊÁÏ£¨×ÔÄ⣬£¬£¬ÈçÉú²ú¹æÄ£¡¢×°±¸Ìõ¼þ¡¢ÏàÖúͬ°éµÈ£©

£¨9£©¹©Ó¦É̵÷ÅÌÎÊ¾í£¨ÒÑÏàÖú¹©Ó¦ÉÌ¿ÉÃ⣩

£¨10£©¼¼Êõ¹æ¸ñÆ«Àë±í£¨ÈôÓУ©

£¨11£©±¨¼ÛÇåµ¥

×¢£ºÇëµã»÷Ï·½Á´½ÓÏÂÔØ¸½¼þ»ñȡͶ±êÎļþ

2025Äê¶ÈÉæÃÜ×ÊÖÊÉý¼¶×°±¸²É¹ºÐèÇóÏîÄ¿TYA202512057ÏÂÔØ