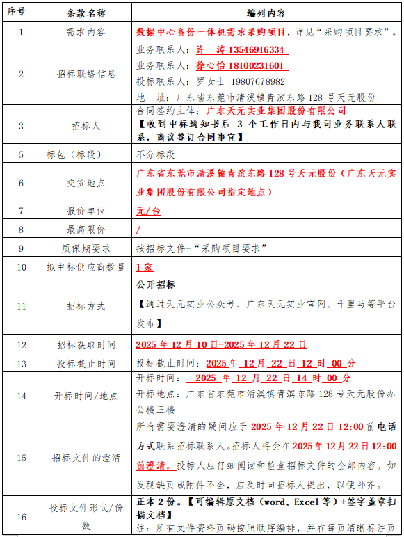
Êý¾ÝÖÐÐı¸·ÝÒ»Ìå»úÐèÇó²É¹ºÏîÄ¿TYA202512058
Õбêͨ¸æ 2025Äê12ÔÂ11ÈÕ 7
×¢£º1¡¢±¾±êÊéµÄËùÓÐͶ±êÎļþÇëä¯ÀÀÖÁÎÄÕµײ¿É¨Ã踽¼þ¶þάÂë»ñÈ¡£¡£¡£¡£¡£»£»£»£»£»£»
2¡¢Í¶µÝʱÐè°ÑÌîдºóµÄÔÎļþword°æ±¾ÓëÒѸÇÕµı¨¼Û¼òµ¥Æð·¢ÖÁÕбêÓÊÏäTender@gdtengen.com£»£»£»£»£»£»
µÚÒ»Õ Ͷ±êÈËÐëÖª




Ò»¡¢ÇåÁ®ÒªÇó
1.1Ͷ±êÈËÔÚÌõÔ¼²É¹ººÍʵÑéÀú³ÌÖÐÓ¦×ñÊØ¡¶ÖлªÈËÃñ¹²ºÍ¹úÕбêͶ±ê·¨¡·µÄÓйػ®¶¨£»£»£»£»£»£»ÈôÊÇÖбêÈËÔÚ±¾ÌõÔ¼µÄ¾ºÕùÖÐÓÐÃÓÀúÍÚ²ÆÐÐΪ£¬£¬£¬ÕбêÈ˽«×÷·ÏÆäÖбê×ʸñ£¬£¬£¬²¢ÁÐÈëĦµÇ7¹©Ó¦É̺ÚÃûµ¥£¬£¬£¬ÓÀ²»ÏàÖú¡£¡£¡£¡£¡£
1.2ÑϽûͶ±ê¹©Ó¦ÉÌÒÔÈκÎÐÎʽÓëÉú²ú²¿·Ö/ÖÊÁ¿²¿·ÖÖ±½ÓÏàͬ£¬£¬£¬ÐëҪʱӦÁìÏÈÏòͨ¸æÁªÏµÈËÉêÇëÏàͬ²¢¼û¸æÏêϸÏàͬÊÂÏ£¬£¬¾Ô޳ɺ󷽿ÉÏàͬ£¬£¬£¬Î¥·´ÕßÊÓΪð·¸Ïà¹ØÌõÀý£¬£¬£¬ÎÒ·½½«ÊÓÇéÐÎÓèÒÔ´¦·Ö¡£¡£¡£¡£¡£
1.3 Ͷ±ê¹©Ó¦ÉÌÈçÓëÎÒ˾Éú²ú²¿·Ö/ÖÊÁ¿²¿·ÖÖ°Ô±±£´æË½È˹ØÏµ£¨ÈçÏàʶ/ÇׯÝ/Ò»¾ÏàÖú/Ò»¾¹ÍÓ¶£©£¬£¬£¬±ØÐèÆð¾¢±¨±¸£¬£¬£¬ÈçºóÐø·¢Ã÷½«Ö±½ÓÓ°ÏìÆÀ±êЧ¹û¼°ºóÐøÏàÖú¡£¡£¡£¡£¡£
1.4¹©Ó¦ÉÌ·¢Ã÷ÕÐͶ±êÔ˶¯ÖÐÆäËû¹©Ó¦ÉÌ»òÎÒ·½Ö°Ô±±£´æÎ¥·¨Î¥¼ÍÐÐΪµÄ£¬£¬£¬¶¼ÓÐȨÏòĦµÇ7¾ÙÐоٱ¨£¬£¬£¬¾Ù±¨ÓÊÏä
ÈçÏ£ºzxw@gdtengen.com
luosuling@gdtengen.com
µÚ¶þÕ ²É¹ºÏîĿҪÇó
Ò»¡¢²É¹ºÄÚÈݼ°Ïà¹ØÒªÇó
±¾ÏîĿΪ2025Äê¶ÈÊý¾ÝÖÐÐı¸·ÝÒ»Ìå»úÏîÄ¿²É¹º¡£¡£¡£¡£¡£
ÏîÄ¿¹æÄ££º±¾´ÎÕб깲¼Æ1¸öÌõÔ¼°ü£¬£¬£¬ÏêÇéÈçÏ£º


ËÍ»õµØµã£º¹ã¶«Ê¡¶«Ý¸ÊÐÇåϪÕòÇà±õ¶«Â·128ºÅ
£¨¶þ£©ÄâÖб깩ӦÉÌÊýÄ¿£º1¼Ò¡£¡£¡£¡£¡£
£¨Èý£©ÖÊÁ¿°ü¹ÜÏÞÆÚ£º?2Äê
£¨ËÄ£©Áè¼Ýµ¥Ïîµ¥¼Û×öÎÞЧ±ê´¦Öóͷ£¡£¡£¡£¡£¡£
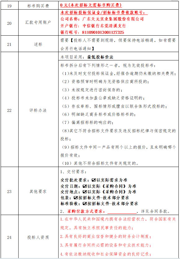
£¨Î壩±¨¼Û»®¶¨£ºÍ¶±êÈËÒÔÔª/̨×÷Ϊ±¨¼Ûµ¥Î»£¬£¬£¬¸ÃͶ±ê±¨¼ÛÊÇÍÆÐÐÌõÔ¼µÄ×îÖÕ¼ÛÇ®£¬£¬£¬°üÀ¨µ«²»ÏÞÓÚ½ÓÓ¡¡¢Ð£Ñù¡¢Ó¡Ë¢¡¢ÖÊÁÏ¡¢°ü×°¡¢ÅäËÍ·Ñ¡¢Ë°·ÑµÈ£¬£¬£¬ÒÔ¼°ÎªÍ걾ǮÏîÄ¿Ëù¿ÉÄܱ¬·¢µÄËùÓÐÓöȡ£¡£¡£¡£¡£Í¶±êÈ˶ÔÌõÔ¼ÄÚÈݵÄÓöȡ¢ÖÊÁ¿¡¢Çå¾²¡¢ÎÄÃ÷ЧÀ͵ÈʵÑéÖÜÈ«³Ð°ü¡£¡£¡£¡£¡£
¶þ¡¢Ð§À͹淶
1.Ͷ±êÈËÐèÌṩ°ü×°¡¢ÅäËÍ¡¢×°Öá¢ÑéÊÕ¡¢µ÷ÊÔ¡¢ÖÊÁ¿Î¬»¤¡¢³ö¾ß·¢Æ±µÈÒ»ÌõÁúЧÀÍ¡£¡£¡£¡£¡£Öб귽ƾ֤½»»õʱ¼ä½«×°±¸Ë͵½Õб귽ָ¶¨ËùÔÚ£¬£¬£¬¼´Ê±Åɼ¼ÊõÖ°Ô±ÉÏÃÅ×°Öᢵ÷ÊÔ¡£¡£¡£¡£¡£×°Öᢵ÷ÊÔÓ¦ÔÚ5ÌìÄÚÍê³É£¬£¬£¬Öб귽°ü¹Ü»úеװ±¸ÄÜÕý³£Öª×ãÕб귽µÄÉú²úÐèÇ󡣡£¡£¡£¡£Õб귽¿ÉÌṩÆðÖØºÍ°áÔ˹¤¾ß¼°ÈËÁ¦¡¢¹¤¾ßµÈÏà¹ØÌõ¼þÀ´¸¨ÖúͶ±ê·½¡£¡£¡£¡£¡£
2.ÔÚÖÊÁ¿°ü¹ÜÆÚÄÚ£¬£¬£¬¶ÔÖ¤Á¿ÎÊÌâµÄЧÀÍÏìӦʱ¼äΪ2Сʱ£¬£¬£¬½Óµ½Õб귽֪ͨ»òÒªÇ󣬣¬£¬Ó¦ÔÚ48СʱÄÚµ½ÏÖ³¡É¨³ýÖÊÁ¿ÎÊÌâ¡£¡£¡£¡£¡£
3.ÌṩԳ§×°ÖÃʵÑéЧÀͺÍ5*8СʱԶ³ÌÖ§³ÖЧÀÍ£¬£¬£¬7*24Ð¡Ê±ÍøÕ¾Ö§³ÖºÍµç»°Ð§ÀÍ
3.Öб귽°ü¹ÜÆä×°±¸ÊÇÈ«Ðµģ¬£¬£¬ÖÊÁ¿°ü¹ÜÆÚÄÚάÐÞ²»ÊÕÈ¡Óöȣ¬£¬£¬ÓÉÓÚÈËΪԵ¹ÊÔÓÉË𻵵IJ»ÔÚ±£ÐÞ¹æÄ£ÄÚ£¬£¬£¬²»¿ÉÓÐËø»úµÄ³ÌÐòÓëÃÜÂë¡£¡£¡£¡£¡£
4.ÖÊÁ¿°ü¹ÜÆÚÂúºóÈçÐèÌæ»»Åä¼þ£¬£¬£¬Öб귽ֻÊÕÈ¡±¾Ç®·Ñ»ò°´Öб귽ЧÀÍÏîÄ¿ÁíÐÐÔ¼¶¨¡£¡£¡£¡£¡£
5.Õû»ú±£ÐÞ?2 Äê¡£¡£¡£¡£¡£
6.Ͷ±êÈËÐèÌṩÔöֵ˰רÓ÷¢Æ±£¨Ë°ÂÊ13%£©£¬£¬£¬ÌõÔ¼ÍÆÐÐʱ´úÈçÓö˰Âʱ任£¬£¬£¬ÌõÔ¼²»º¬Ë°½ð¶îÎȹ̣¬£¬£¬Ë«·½Æ¾Ö¤ÐÂ˰ÂÊÇ©ÊðÔö²¹ÐÒé¡£¡£¡£¡£¡£
Èý¡¢×°±¸ÑéÊÕ
ÖÊÁ¿°´ÕбêÈ˵ÄÒªÇóÒÔ¼°¹ú¼Ò¡¢ÐÐÒµºÍµØ·½±ê×¼¾ÙÐÐÑéÊÕ£¬£¬£¬Èç¹ú¼ÒÓÐбê×¼³ǫ̈£¬£¬£¬ÔòÓ¦ÇкϹú¼ÒËù½ÒÏþµÄ×îа汾µÄÖÊÁ¿ºÍ¼¼ÊõÒªÇ󡣡£¡£¡£¡£Í¶±êÈ˲»µÃÒòбê×¼µÄʵÑéÒªÇó¼ÛÇ®µ÷½â¡£¡£¡£¡£¡£ÏêϸÑéÊÕ±ê×¼ÈçÏ£º
1.°ü×°ÒªÇó£º×°±¸µÄ°ü×°ÒªÇкϻ®¶¨£¬£¬£¬ÇÒÊʺÏÔ¶³ÌÔËÊä¡¢¶à´Î°áÔ˺Íװж£¬£¬£¬²¢ÓмõÕñ¡¢·À¹¥»÷µÄ²½·¥¡£¡£¡£¡£¡£°ü×°Ó¦°´×°±¸Ìص㣬£¬£¬°´ÐèÒª»®·Ö¼ÓÉÏ·À³±¡¢·Àù¡¢·ÀÐâ¡¢·ÀÇÖÊ´µÄ±£»£»£»£»£»£»¤²½·¥£¬£¬£¬ÒÔ°ü¹Ü»õÎïÔÚûÓÐÈκÎË𻵺ÍÇÖÊ´µÄÇéÐÎÏÂÇå¾²Ô˵ÖÕб귽ָ¶¨µÄµØ·½¡£¡£¡£¡£¡£
2.×°±¸Ó¦Å䱸½ðÊô²ÄÖʵıêÅÆ(ÃúÅÆ)£¬£¬£¬±êÅÆÓ¦°´¹ú¼ÒÏà¹Ø±ê×¼ÖÆ×÷¡£¡£¡£¡£¡£±êÅÆÉÏÓ¦ÇåÎúÏÔʾװ±¸Ãû³Æ¡¢×°±¸Ðͺš¢³ö³§±àÂë¡¢³ö³§ÈÕÆÚ¡¢ÖÆÔìÉÌÃû³ÆÓëÁªÏµ·½·¨µÈÐÅÏ¢£¬£¬£¬ÈçÉæ¼°ÄÜЧµÄ×°±¸£¬£¬£¬Ó¦±êʾÄÜЧƷ¼¶±êʶ¡£¡£¡£¡£¡£±êÅÆÐÅÏ¢ÐèÓ뷢Ʊ¡¢ÌõÔ¼ÉϵÄÐÅÏ¢ÏàÆ¥Å䣬£¬£¬×°±¸±êÅÆÉϵÄËùÓÐÐÅÏ¢±ØÐè»ú´ò£¬£¬£¬²»µÃÐ޸ġ£¡£¡£¡£¡£
3.×°±¸µÄÑéÊÕ±ê×¼:°´Ë«·½Ô¼¶¨µÄ×°±¸¼¼ÊõÖ¸±ê¡¢¼¼Êõ×ÊÁϺÍÉèÖþÙÐÐÑéÊÕ£»£»£»£»£»£»ÈçË«·½Ô¼¶¨¼¼ÊõÖ¸±ê²»È«»ò²»ÇåÎú£¬£¬£¬Ô޳ɰ´¹ú¼Ò±ê×¼»òÐÐÒµ±ê×¼ÑéÊÕ£»£»£»£»£»£»ÈçǰÊö±ê×¼ÉÐÎÞ·¨ÑéÊÕ£¬£¬£¬Ë«·½ÔÞ³ÉÒÔ¸Ã×°±¸ËùÉú²ú²úÆ·µÖ´ïÕб귽ÑùÆ·»òÕб귽¿Í»§ÐèÇóΪ±ê×¼¡£¡£¡£¡£¡£
ËÄ¡¢¹©»õʱ¼ä¡¢ËùÔÚ
ƾ֤ÕбêÈËÒªÇóµÄµ½»õʱ¼ä£¨°´¶©µ¥ÅäËÍʱ¼ä»òµÈ֪ͨËÍ»õ£©¡¢µ½»õËùÔÚ¾ÙÐÐÅäËÍ¡£¡£¡£¡£¡£ÈôÓгåÍ»£¬£¬£¬ÒÔÏÖʵ¡¶²É¹ºÌõÔ¼¡·Îª×¼¡£¡£¡£¡£¡£
Îå¡¢ÖÊÁ¿ÎÊÌâÍË»»
ÈçÓö²úÆ·¼°ÖÊÁ¿ÎÊÌ⣬£¬£¬ÁªÏµ¹©Ó¦É̺ó24СʱÄÚÏìÓ¦£¬£¬£¬Ó°ÏìÉú²úµÄÐè°´ÌõÔ¼ÒªÇóÖØÐÂÅäËÍÒªËØ¡£¡£¡£¡£¡£
Áù¡¢ÌõԼǩԼ¼°¸¶¿î·½·¨£¨¼ûÏêϸÌõÔ¼£©
µÚÈýÕ Ͷ±êÎļþÃûÌÃ
Ͷ±êÎļþÓ¦°üÀ¨µ«²»ÏÞÓÚÏÂÁÐÄÚÈÝ£º
£¨1£©Í¶±êÎļþ·âÃæ
£¨2£©Í¶±êÔÊÐíÊé
£¨3£©×ʸñ֤ʵ£¨Í¶±ê°ü¹Ü½ð¼°±êÊé·Ñ½ÉÄÉÆ¾Ö¤¸´Ó¡¼þ¡¢Í¶±êÈËÓÐÓõĹ«Ë¾ÓªÒµÖ´ÕÕ¸´Ó¡¼þ¡¢¿ª»§ÐÐÕË»§ÏêϸÐÅÏ¢£©
£¨4£©·¨¶¨´ú±íÈËÊÚȨÊé¡¢·¨ÈËÊÚȨ´ú±íÉí·ÝÖ¤£¨¸´Ó¡¼þ£©
£¨5£©·¨ÈËÊÚȨ´ú±íÉç±£½ÉÄÉ֤ʵ
£¨6£©¹ØÏµ±¨±¸±í
£¨7£©Í¶±êÈËÇåÁ®ÔÊÐíÊé
£¨8£©ÆäËüͶ±êÈËÒÔΪÐèÒªÌṩµÄ×ÊÁϺÍÓëÆÀÉóÆÀ·ÖÓйصÄ×ÊÁÏ£¨×ÔÄ⣬£¬£¬ÈçÉú²ú¹æÄ£¡¢×°±¸Ìõ¼þ¡¢ÏàÖúͬ°éµÈ£©
£¨9£©¹©Ó¦É̵÷ÅÌÎÊ¾í£¨ÒÑÏàÖú¹©Ó¦ÉÌ¿ÉÃ⣩
£¨10£©¼¼Êõ¹æ¸ñÆ«Àë±í£¨ÈôÓУ©
£¨11£©±¨¼ÛÇåµ¥
×¢£ºÇëɨÃèÏ·½¶þάÂëÏÂÔØ¸½¼þ»ñȡͶ±êÎļþ
ĦµÇ7