2026Äê·ÏÎïÏúÊÛÏîÄ¿TYA202511048
Õбêͨ¸æ 2025Äê12ÔÂ11ÈÕ 21
×¢£º1¡¢±¾±êÊéµÄËùÓÐͶ±êÎļþÇëä¯ÀÀÖÁÎÄÕµײ¿É¨Ã踽¼þ¶þάÂë»ñÈ¡£¡£¡£¡£¡£¡£»£»£»£»
2¡¢Í¶µÝʱÐè°ÑÌîдºóµÄÔÎļþword°æ±¾ÓëÒѸÇÕµı¨¼Û¼òµ¥Æð·¢ÖÁÕбêÓÊÏäTender@gdtengen.com£»£»£»£»
µÚÒ»Õ Ͷ±êÈËÐëÖª



Ò»¡¢ÇåÁ®ÒªÇó
1.1Ͷ±êÈËÔÚÌõÔ¼²É¹ººÍʵÑéÀú³ÌÖÐÓ¦×ñÊØ¡¶ÖлªÈËÃñ¹²ºÍ¹úÕбêͶ±ê·¨¡·µÄÓйػ®¶¨£»£»£»£»ÈôÊÇÖбêÈËÔÚ±¾ÌõÔ¼µÄ¾ºÕùÖÐÓÐÃÓÀúÍÚ²ÆÐÐΪ£¬£¬£¬£¬£¬£¬ÕбêÈ˽«×÷·ÏÆäÖбê×ʸñ£¬£¬£¬£¬£¬£¬²¢ÁÐÈëĦµÇ7¹©Ó¦É̺ÚÃûµ¥£¬£¬£¬£¬£¬£¬ÓÀ²»ÏàÖú¡£¡£¡£¡£¡£¡£
1.2ÑϽûͶ±ê¹©Ó¦ÉÌÒÔÈκÎÐÎʽÓëÉú²ú²¿·Ö/ÖÊÁ¿²¿·ÖÖ±½ÓÏàͬ£¬£¬£¬£¬£¬£¬ÐëҪʱӦÁìÏÈÏòͨ¸æÁªÏµÈËÉêÇëÏàͬ²¢¼û¸æÏêϸÏàͬÊÂÏ£¬£¬£¬£¬£¬¾Ô޳ɺ󷽿ÉÏàͬ£¬£¬£¬£¬£¬£¬Î¥·´ÕßÊÓΪð·¸Ïà¹ØÌõÀý£¬£¬£¬£¬£¬£¬ÎÒ·½½«ÊÓÇéÐÎÓèÒÔ´¦·Ö¡£¡£¡£¡£¡£¡£
1.3 Ͷ±ê¹©Ó¦ÉÌÈçÓëÎÒ˾Éú²ú²¿·Ö/ÖÊÁ¿²¿·ÖÖ°Ô±±£´æË½È˹ØÏµ£¨ÈçÏàʶ/ÇׯÝ/Ò»¾ÏàÖú/Ò»¾¹ÍÓ¶£©£¬£¬£¬£¬£¬£¬±ØÐèÆð¾¢±¨±¸£¬£¬£¬£¬£¬£¬ÈçºóÐø·¢Ã÷½«Ö±½ÓÓ°ÏìÆÀ±êЧ¹û¼°ºóÐøÏàÖú¡£¡£¡£¡£¡£¡£
1.4¹©Ó¦ÉÌ·¢Ã÷ÕÐͶ±êÔ˶¯ÖÐÆäËû¹©Ó¦ÉÌ»òÎÒ·½Ö°Ô±±£´æÎ¥·¨Î¥¼ÍÐÐΪµÄ£¬£¬£¬£¬£¬£¬¶¼ÓÐȨÏòĦµÇ7¾ÙÐоٱ¨£¬£¬£¬£¬£¬£¬¾Ù±¨ÓÊÏä
ÈçÏ£ºzxw@gdtengen.com
luosuling@gdtengen.com
µÚ¶þÕ ÏúÊÛÏîĿҪÇó
Ò»¡¢ÏúÊÛÄÚÈݼ°Ïà¹ØÒªÇó
±¾ÏîĿΪ2026Äê·ÏÎïÏúÊÛÏîÄ¿£¬£¬£¬£¬£¬£¬
£¨Ò»£©ÏîÄ¿¹æÄ££º±¾´ÎÕб깲¼Æ1¸öÌõÔ¼°ü£¬£¬£¬£¬£¬£¬·ÖΪºþ±±¡¢Õã½Á½¸öÏîÄ¿×飬£¬£¬£¬£¬£¬Öб굥λ¿ÉÑ¡ÔñȫƷÀà»òµ¥¸öÆ·À౨¼Û¡£¡£¡£¡£¡£¡£
A.ºþ±±ÌìÖ®Ôª¿Æ¼¼ÓÐÏÞ¹«Ë¾ÏîÄ¿£¬£¬£¬£¬£¬£¬×ÜÏúÊÛÔ¤¹ÀÁ¿Îª1000¶Ö/Äê¡£¡£¡£¡£¡£¡£




B.Õã½ÌìÖ®ÔªÎïÁ÷¿Æ¼¼ÓÐÏÞ¹«Ë¾ÏîÄ¿£¬£¬£¬£¬£¬£¬×ÜÏúÊÛÔ¤¹ÀÁ¿Îª700¶Ö/Äê¡£¡£¡£¡£¡£¡£
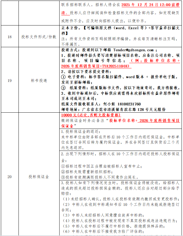
ÏîÄ¿Çåµ¥ÈçÏ£º




×¢£ºÏêϸÏúÊÛ½ð¶îÒÔÏÖʵӪҵ±¬·¢Á¿Îª×¼
£¨¶þ£©ÏúÊÛЧÀÍÏÞÆÚ£º1Ä꣬£¬£¬£¬£¬£¬ÉóºËͨ¹ý¿ÉÐøÇ©Ò»Äê¡£¡£¡£¡£¡£¡£
£¨Èý£©ÄâÖбêͶ±êÈËÊýÄ¿£º1¼Ò»òÁ½¸ö»ùµØ¸÷1¼Ò¡£¡£¡£¡£¡£¡£
£¨ËÄ£©±¨¼Û»®¶¨£ºÍ¶±êÈËÒÔ¡°Ôª/T¡±×÷Ϊ±¨¼Ûµ¥Î»£¬£¬£¬£¬£¬£¬¸ÃͶ±ê±¨¼ÛÊÇÍÆÐÐÌõÔ¼µÄ×îÖÕ¼ÛÇ®¡£¡£¡£¡£¡£¡£
1.¸÷·ÏÎïÆðÔ´´ò°üÐγɣ¬£¬£¬£¬£¬£¬¿É¼òÆÓÕûÀíÖ±½Ó×°³µ¡£¡£¡£¡£¡£¡£
??2.Öб굥λ×ÔÐÐ×°³µ
¶þ¡¢ÊÕ»õËùÔÚ¼°ÒªÇó
ÊÕ»õËùÔÚ£ºAÏîÄ¿£ººþ±±Ê¡ä»Ë®Ïؾ¼Ã¿ª·¢ÇøÉ¢»¨¹¤ÒµÔ°±õ½Îå·2ºÅºþ±±ÌìÖ®Ôª¿Æ¼¼ÓÐÏÞ¹«Ë¾³§ÇøÄÚ¡£¡£¡£¡£¡£¡£
BÏîÄ¿£ºÕã½Ê¡¼ÎÐËÊÐÆ½ºþÊÐÐÂܤÕòƽÐËÏßÑîׯ亶Î396ºÅÕã½ÌìÖ®ÔªÎïÁ÷¿Æ¼¼ÓÐÏÞ¹«Ë¾³§ÇøÄÚ¡£¡£¡£¡£¡£¡£
ÊÕ»õÒªÇ󣺰ü¹Ü³§ÇøÄÚÎÞÏÐÖ÷ÏÎ£¬£¬£¬£¬£¬¹ý°õÔ±ÁªÏµÊ±ÐèʵʱÕûÀí¡£¡£¡£¡£¡£¡£ÈôÓгåÍ»£¬£¬£¬£¬£¬£¬ÒÔÏÖʵ¡¶ÏúÊÛÌõÔ¼¡·Îª×¼¡£¡£¡£¡£¡£¡£
µÚÈýÕ Ͷ±êÎļþÃûÌÃ
Ͷ±êÎļþÓ¦°üÀ¨µ«²»ÏÞÓÚÏÂÁÐÄÚÈÝ£º
£¨1£©Í¶±êÎļþ·âÃæ
£¨2£©Í¶±êÔÊÐíÊé
£¨3£©×ʸñ֤ʵ£¨Í¶±ê°ü¹Ü½ð¼°±êÊé·Ñ½ÉÄÉÆ¾Ö¤¸´Ó¡¼þ¡¢Í¶±êÈËÓÐÓõĹ«Ë¾ÓªÒµÖ´ÕÕ¸´Ó¡¼þ¡¢¿ª»§ÐÐÕË»§ÏêϸÐÅÏ¢£©
£¨4£©·¨¶¨´ú±íÈËÊÚȨÊé¡¢·¨ÈËÊÚȨ´ú±íÉí·ÝÖ¤£¨¸´Ó¡¼þ£©
£¨5£©¹ØÏµ±¨±¸±í
£¨6£©Í¶±êÈËÇåÁ®ÔÊÐíÊé
£¨7£©ÆäËüͶ±êÈËÒÔΪÐèÒªÌṩµÄ×ÊÁϺÍÓëÆÀÉóÆÀ·ÖÓйصÄ×ÊÁÏ£¨×ÔÄ⣬£¬£¬£¬£¬£¬ÈçÉú²ú¹æÄ£¡¢×°±¸Ìõ¼þ¡¢ÏàÖúͬ°éµÈ£©
£¨8£©¹©Ó¦É̵÷ÅÌÎʾí
£¨9£©¼¼Êõ¹æ¸ñÆ«Àë±í£¨ÈôÓУ©
£¨10£©ºþ±±¡¢Õã½Á½»ùµØ±¨¼ÛÇåµ¥
×¢£ºÇëµã»÷Ï·½¶þÁ´½ÓÏÂÔØ¸½¼þ»ñȡͶ±êÎļþ
ĦµÇ7