ĦµÇ7¹ú¼Ê»õÔË»õ´úÐèÇó²É¹ºÏîÄ¿TYA202512059

Õбêͨ¸æ 2025Äê12ÔÂ16ÈÕ 100

×¢£º1¡¢±¾±êÊéµÄËùÓÐͶ±êÎļþÇëä¯ÀÀÖÁÎÄÕµײ¿É¨Ã踽¼þ¶þάÂë»ñÈ ¡£¡£¡£¡£»£»£»£»

2¡¢Í¶µÝʱÐè°ÑÌîдºóµÄÔ­Îļþword°æ±¾ÓëÒѸÇÕµı¨¼Û¼òµ¥Æð·¢ÖÁÕбêÓÊÏäTender@gdtengen.com£»£»£»£»

µÚÒ»Õ  Ͷ±êÈËÐëÖª

ĦµÇ7(Öйú)ÓÐÏÞ¹«Ë¾¹ÙÍø
ĦµÇ7(Öйú)ÓÐÏÞ¹«Ë¾¹ÙÍø
ĦµÇ7(Öйú)ÓÐÏÞ¹«Ë¾¹ÙÍø
ĦµÇ7(Öйú)ÓÐÏÞ¹«Ë¾¹ÙÍø

Ò»¡¢ÇåÁ®ÒªÇó

1.1Ͷ±êÈËÔÚÌõÔ¼²É¹ººÍʵÑéÀú³ÌÖÐÓ¦×ñÊØ¡¶ÖлªÈËÃñ¹²ºÍ¹úÕбêͶ±ê·¨¡·µÄÓйػ®¶¨£»£»£»£»ÈôÊÇÖбêÈËÔÚ±¾ÌõÔ¼µÄ¾ºÕùÖÐÓÐÃÓÀúÍڲƭÐÐΪ£¬£¬£¬ÕбêÈ˽«×÷·ÏÆäÖбê×ʸñ£¬£¬£¬²¢ÁÐÈëĦµÇ7¹©Ó¦É̺ÚÃûµ¥£¬£¬£¬ÓÀ²»ÏàÖú ¡£¡£¡£¡£

1.2ÑϽûͶ±ê¹©Ó¦ÉÌÒÔÈκÎÐÎʽÓëÉú²ú²¿·Ö/ÖÊÁ¿²¿·ÖÖ±½ÓÏàͬ£¬£¬£¬ÐëҪʱӦÁìÏÈÏòͨ¸æÁªÏµÈËÉêÇëÏàͬ²¢¼û¸æÏêϸÏàͬÊÂÏ£¬£¬¾­Ô޳ɺ󷽿ÉÏàͬ£¬£¬£¬Î¥·´ÕßÊÓΪð·¸Ïà¹ØÌõÀý£¬£¬£¬ÎÒ·½½«ÊÓÇéÐÎÓèÒÔ´¦·Ö ¡£¡£¡£¡£

1.3 Ͷ±ê¹©Ó¦ÉÌÈçÓëÎÒ˾Éú²ú²¿·Ö/ÖÊÁ¿²¿·ÖÖ°Ô±±£´æË½È˹ØÏµ£¨ÈçÏàʶ/ÇׯÝ/Ò»¾­ÏàÖú/Ò»¾­¹ÍÓ¶£©£¬£¬£¬±ØÐèÆð¾¢±¨±¸£¬£¬£¬ÈçºóÐø·¢Ã÷½«Ö±½ÓÓ°ÏìÆÀ±êЧ¹û¼°ºóÐøÏàÖú ¡£¡£¡£¡£

1.4¹©Ó¦ÉÌ·¢Ã÷ÕÐͶ±êÔ˶¯ÖÐÆäËû¹©Ó¦ÉÌ»òÎÒ·½Ö°Ô±±£´æÎ¥·¨Î¥¼ÍÐÐΪµÄ£¬£¬£¬¶¼ÓÐȨÏòĦµÇ7¾ÙÐоٱ¨£¬£¬£¬¾Ù±¨ÓÊÏä

ÈçÏ£ºzxw@gdtengen.com

luosuling@gdtengen.com

µÚ¶þÕ ÕбêÏîĿҪÇó

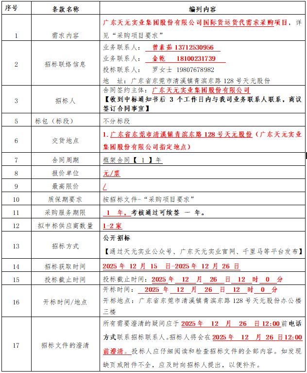
Ò»¡¢²É¹ºÄÚÈݼ°Ïà¹ØÒªÇó

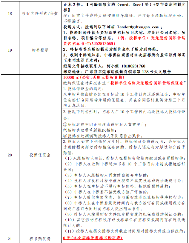
±¾ÏîĿΪĦµÇ7¹ú¼Ê»õÔË»õ´úÐèÇóÏîÄ¿²É¹º ¡£¡£¡£¡£

¢Ù?¶«Ý¸³§ÇøÏîÄ¿¹æÄ££º±¾´ÎÕб깲¼Æ1¸öÌõÔ¼°ü£¬£¬£¬×Ü»õÔ˹ÀÁ¿Îª1200Ʊ£¬£¬£¬ÏîÄ¿Çåµ¥ÈçÏ£º

ĦµÇ7(Öйú)ÓÐÏÞ¹«Ë¾¹ÙÍø

µÚÈýÕ Ͷ±êÎļþÃûÌÃ

Ͷ±êÎļþÓ¦°üÀ¨µ«²»ÏÞÓÚÏÂÁÐÄÚÈÝ£º

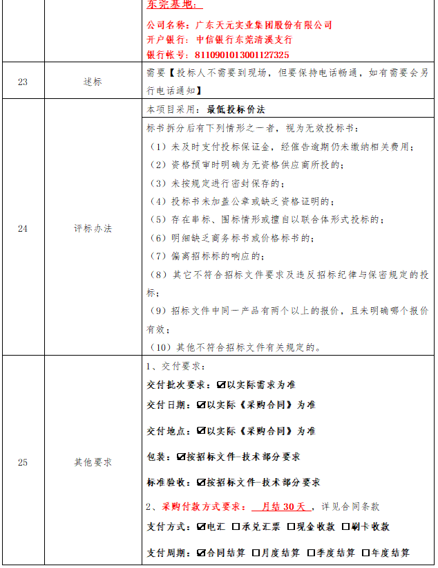
£¨1£©Í¶±êÎļþ·âÃæ

£¨2£©Í¶±êÔÊÐíÊé

£¨3£©×ʸñ֤ʵ£¨Í¶±ê°ü¹Ü½ð¼°±êÊé·Ñ½ÉÄÉÆ¾Ö¤¸´Ó¡¼þ¡¢Í¶±êÈËÓÐÓõĹ«Ë¾ÓªÒµÖ´ÕÕ¸´Ó¡¼þ¡¢¿ª»§ÐÐÕË»§ÏêϸÐÅÏ¢£©

£¨4£©·¨¶¨´ú±íÈËÊÚȨÊé¡¢·¨ÈËÊÚȨ´ú±íÉí·ÝÖ¤£¨¸´Ó¡¼þ£©

£¨5£©¹ØÏµ±¨±¸±í

£¨6£©Í¶±êÈËÇåÁ®ÔÊÐíÊé

£¨7£©ÆäËüͶ±êÈËÒÔΪÐèÒªÌṩµÄ×ÊÁϺÍÓëÆÀÉóÆÀ·ÖÓйصÄ×ÊÁÏ£¨×ÔÄ⣬£¬£¬ÈçÉú²ú¹æÄ£¡¢×°±¸Ìõ¼þ¡¢ÏàÖúͬ°éµÈ£©

£¨8£©¹©Ó¦É̵÷ÅÌÎʾí

£¨9£©¼¼Êõ¹æ¸ñÆ«Àë±í£¨ÈôÓУ©

£¨10£©¶«Ý¸»ùµØ±¨¼ÛÇåµ¥

×¢£ºÇëµã»÷Ï·½Á´½ÓÏÂÔØ¸½¼þ»ñȡͶ±êÎļþ

ĦµÇ7¹ú¼Ê»õÔË»õ´úÐèÇó²É¹ºÏîÄ¿TYA202512059ÏÂÔØ