2025Äê±àÖ¯´üÏîÄ¿ÄêÓÃÁ¿ÐèÇó²É¹ºÏîÄ¿TYA202512060
Õбêͨ¸æ 2025Äê12ÔÂ19ÈÕ 1,075
×¢£º1¡¢±¾±êÊéµÄËùÓÐͶ±êÎļþÇëä¯ÀÀÖÁÎÄÕµײ¿É¨Ã踽¼þ¶þάÂë»ñÈ¡£¡£¡£¡£¡£»£»£»£»£»
2¡¢Í¶µÝʱÐè°ÑÌîдºóµÄÔÎļþword°æ±¾ÓëÒѸÇÕµı¨¼Û¼òµ¥Æð·¢ÖÁÕбêÓÊÏäTender@gdtengen.com£»£»£»£»£»
µÚÒ»Õ Ͷ±êÈËÐëÖª





Ò»¡¢ÇåÁ®ÒªÇó
1.1Ͷ±êÈËÔÚÌõÔ¼²É¹ººÍʵÑéÀú³ÌÖÐÓ¦×ñÊØ¡¶ÖлªÈËÃñ¹²ºÍ¹úÕбêͶ±ê·¨¡·µÄÓйػ®¶¨£»£»£»£»£»ÈôÊÇÖбêÈËÔÚ±¾ÌõÔ¼µÄ¾ºÕùÖÐÓÐÃÓÀúÍÚ²ÆÐÐΪ£¬£¬£¬ÕбêÈ˽«×÷·ÏÆäÖбê×ʸñ£¬£¬£¬²¢ÁÐÈëĦµÇ7¹©Ó¦É̺ÚÃûµ¥£¬£¬£¬ÓÀ²»ÏàÖú¡£¡£¡£¡£¡£
1.2ÑϽûͶ±ê¹©Ó¦ÉÌÒÔÈκÎÐÎʽÓëÉú²ú²¿·Ö/ÖÊÁ¿²¿·ÖÖ±½ÓÏàͬ£¬£¬£¬ÐëҪʱӦÁìÏÈÏòͨ¸æÁªÏµÈËÉêÇëÏàͬ²¢¼û¸æÏêϸÏàͬÊÂÏ£¬£¬¾Ô޳ɺ󷽿ÉÏàͬ£¬£¬£¬Î¥·´ÕßÊÓΪð·¸Ïà¹ØÌõÀý£¬£¬£¬ÎÒ·½½«ÊÓÇéÐÎÓèÒÔ´¦·Ö¡£¡£¡£¡£¡£
1.3 Ͷ±ê¹©Ó¦ÉÌÈçÓëÎÒ˾Éú²ú²¿·Ö/ÖÊÁ¿²¿·ÖÖ°Ô±±£´æË½È˹ØÏµ£¨ÈçÏàʶ/ÇׯÝ/Ò»¾ÏàÖú/Ò»¾¹ÍÓ¶£©£¬£¬£¬±ØÐèÆð¾¢±¨±¸£¬£¬£¬ÈçºóÐø·¢Ã÷½«Ö±½ÓÓ°ÏìÆÀ±êЧ¹û¼°ºóÐøÏàÖú¡£¡£¡£¡£¡£
1.4¹©Ó¦ÉÌ·¢Ã÷ÕÐͶ±êÔ˶¯ÖÐÆäËû¹©Ó¦ÉÌ»òÎÒ·½Ö°Ô±±£´æÎ¥·¨Î¥¼ÍÐÐΪµÄ£¬£¬£¬¶¼ÓÐȨÏòĦµÇ7¾ÙÐоٱ¨£¬£¬£¬¾Ù±¨ÓÊÏä
ÈçÏ£ºzxw@gdtengen.com
luosuling@gdtengen.com
µÚ¶þÕ ²É¹ºÏîĿҪÇó
Ò»¡¢²É¹ºÄÚÈݼ°Ïà¹ØÒªÇó
±¾ÏîĿΪ2025Äê±àÖ¯´üÏîÄ¿ÄêÓÃÁ¿ÐèÇóÏîÄ¿ ²É¹º¡£¡£¡£¡£¡£
¢Ù¶«Ý¸³§ÇøÏîÄ¿¹æÄ££º±¾´ÎÕб깲¼Æ1¸öÌõÔ¼°ü£¬£¬£¬×ܲɹºÔ¤¹ÀÁ¿Îª533.86ÍòÌõ£¬£¬£¬ÏîÄ¿Çåµ¥ÈçÏ£º


±íÒ»£º±àÖ¯´üÐèÇóÃ÷ϸ
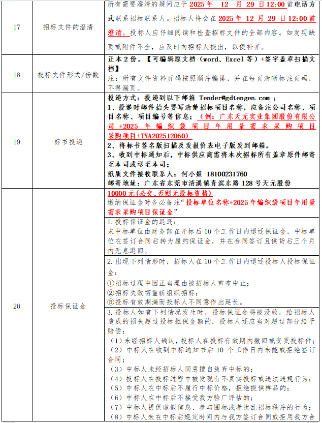
×¢£ºÏêϸ²É¹º½ð¶îÒÔÏÖʵӪҵ±¬·¢Á¿Îª×¼
ËÍ»õµØµã£º¹ã¶«Ê¡¶«Ý¸ÊÐÇåϪÕòÇà±õ¶«Â·128ºÅĦµÇ7
¢ÚÕã½³§ÇøÏîÄ¿¹æÄ££º±¾´ÎÕб깲¼Æ1¸öÌõÔ¼°ü£¬£¬£¬×ܲɹºÔ¤¹ÀÁ¿Îª62.94ÍòÌõ£¬£¬£¬ÏîÄ¿Çåµ¥ÈçÏ£º

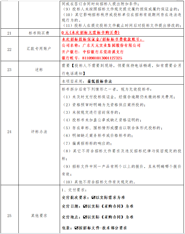
±í¶þ£ºÕã½»ùµØ±àÖ¯´üÐèÇóÃ÷ϸ
×¢£ºÏêϸ²É¹º½ð¶îÒÔÏÖʵӪҵ±¬·¢Á¿Îª×¼
ËÍ»õµØµã£ºÕã½Ê¡¼ÎÐËÊÐÆ½ºþÊÐÐÂܤÕòƽÐËÏßÑîׯ亶Î396ºÅ
¢Ûºþ±±³§ÇøÏîÄ¿¹æÄ££º±¾´ÎÕб깲¼Æ1¸öÌõÔ¼°ü£¬£¬£¬×ܲɹºÔ¤¹ÀÁ¿Îª23ÍòÌõ£¬£¬£¬ÏîÄ¿Çåµ¥ÈçÏ£º

±íÈý£ººþ±±»ùµØ±àÖ¯´üÐèÇóÃ÷ϸ
×¢£ºÏêϸ²É¹º½ð¶îÒÔÏÖʵӪҵ±¬·¢Á¿Îª×¼
ËÍ»õµØµã£ººþ±±Ê¡»Æ¸ÔÊÐä»Ë®Ïؾ¼Ã¿ª·¢ÇøÉ¢»¨¹¤ÒµÔ°±õ½Îå·2ºÅ
¶þ¡¢Ð§À͹淶
1.Ͷ±êÈËÐèÌṩËÍ»õ¡¢³ö¾ß·¢Æ±µÈÒ»ÌõÁúЧÀÍ¡£¡£¡£¡£¡£
2.ÑÏ¿áÆ¾Ö¤²ÄÖÊÒªÇó¾ÙÐÐÉú²ú£¬£¬£¬³ý·ÇÒªÇó»òÕßÔÞ³ÉÐ޸쬣¬£¬²»È»²»µÃ²úÆ·ÖÊÁ¿¾ÙÐÐÈκÎÐÎʽµÄÐ޸ġ£¡£¡£¡£¡£
3.Ͷ±êÈËÐèÌṩÔöֵ˰רÓ÷¢Æ±£¨Ë°ÂÊ13%£©£¬£¬£¬ÌõÔ¼ÍÆÐÐʱ´úÈçÓö˰Âʱ任£¬£¬£¬ÌõÔ¼²»º¬Ë°½ð¶îÎȹ̣¬£¬£¬Ë«·½Æ¾Ö¤ÐÂ˰ÂÊÇ©ÊðÔö²¹ÐÒé¡£¡£¡£¡£¡£
Èý¡¢ÊÔÑùÄ¥Á·
1.ÕбêÈ«Àú³ÌÖÐÎÒ·½¿ÉÌṩÑùÆ·£¬£¬£¬ÒâÏòͶ±êÈË¿ÉÀ´ÎÒ˾ÏòÖ¸¶¨ÓªÒµÁªÏµÈËÄÃÈ¡ÑùÆ·£¬£¬£¬»òÓÉÎÒ˾ÓʵÝÑùÆ·¡£¡£¡£¡£¡£
2.ÖбêºóÖб귽Ӧµ±ÌṩÑùÆ·ÊÔÑù£¬£¬£¬ÑùÆ·¾ÏàͬºóÈÔ²»Öª×ã¼¼ÊõÒªÇóµÄ£¬£¬£¬×÷·ÏÖбê×ʸñ£¬£¬£¬Öб귽ÒÀÖбêÐò´Î²¹µÝ¡£¡£¡£¡£¡£
ËÄ¡¢ÑéÊÕ±ê×¼
ÖÊÁ¿°´ÕбêÈ˵ÄÒªÇóÒÔ¼°¹ú¼Ò¡¢ÐÐÒµºÍµØ·½±ê×¼¾ÙÐÐÑéÊÕ£¬£¬£¬Èç¹ú¼ÒÓÐбê×¼³ǫ̈£¬£¬£¬ÔòÓ¦ÇкϹú¼ÒËù½ÒÏþµÄ×îа汾µÄÖÊÁ¿ºÍ¼¼ÊõÒªÇ󡣡£¡£¡£¡£Í¶±êÈ˲»µÃÒòбê×¼µÄʵÑéÒªÇó¼ÛÇ®µ÷½â¡£¡£¡£¡£¡£ÏêϸÑéÊÕ±ê×¼ÈçÏ£º
1.°ü×°ÒªÇ󣺹©Ó¦ÉÌ×ÔÐаü×°£¬£¬£¬Æ¾Ö¤±ê×¼³ß´çÉú²ú¡£¡£¡£¡£¡£
2.À´ÁÏÑé»õ£ºÕë¶ÔÖб귽ÿÅúÀ´ÁÏ£¬£¬£¬Õб귽³é²é10%¾ÙÐÐÑé»õ£¬£¬£¬Æ¾Ö¤ÌõÔ¼Ô¼¶¨ÃüĿǩÊÕ£¬£¬£¬°´Éú²ú³ß´çÉú²ú£¬£¬£¬¼°ËÍ»õʱЧÐÔ¡£¡£¡£¡£¡£
3.ÊýÄ¿ÅÌË㣺ÒÔÏÖʵËÍ»õÌõÊýΪ׼£»£»£»£»£»
4.Íâ¹ÛÒªÇó£ºÆ½ÃæÆ½»¬¡¢È±¿Ú¡¢ÎÞÒì棬£¬£¬ÒªÈ·±£ËÍ»õÖÊÁ¿Ç°ºóÒ»Ö£¬£¬£¬ÇкÏÎÒ˾ʹÓÃÐèÇó¼°ÐÐÒµ±ê×¼£»£»£»£»£»
5.ÖÊÁ¿ÒªÇ󣺰´¶©µ¥ÎïÁÏÃû³ÆÅäËÍ£¬£¬£¬°´¹æ¸ñÉú²ú¡£¡£¡£¡£¡£
µÚÈýÕ Ͷ±êÎļþÃûÌÃ
Ͷ±êÎļþÓ¦°üÀ¨µ«²»ÏÞÓÚÏÂÁÐÄÚÈÝ£º
£¨1£©Í¶±êÎļþ·âÃæ
£¨2£©Í¶±êÔÊÐíÊé
£¨3£©×ʸñ֤ʵ£¨Í¶±ê°ü¹Ü½ð¼°±êÊé·Ñ½ÉÄÉÆ¾Ö¤¸´Ó¡¼þ¡¢Í¶±êÈËÓÐÓõĹ«Ë¾ÓªÒµÖ´ÕÕ¸´Ó¡¼þ¡¢¿ª»§ÐÐÕË»§ÏêϸÐÅÏ¢£©
£¨4£©·¨¶¨´ú±íÈËÊÚȨÊé¡¢·¨ÈËÊÚȨ´ú±íÉí·ÝÖ¤£¨¸´Ó¡¼þ£©
£¨5£©¹ØÏµ±¨±¸±í
£¨6£©Í¶±êÈËÇåÁ®ÔÊÐíÊé
£¨7£©ÆäËüͶ±êÈËÒÔΪÐèÒªÌṩµÄ×ÊÁϺÍÓëÆÀÉóÆÀ·ÖÓйصÄ×ÊÁÏ£¨×ÔÄ⣬£¬£¬ÈçÉú²ú¹æÄ£¡¢×°±¸Ìõ¼þ¡¢ÏàÖúͬ°éµÈ£©
£¨8£©¹©Ó¦É̵÷ÅÌÎʾí
£¨9£©¼¼Êõ¹æ¸ñÆ«Àë±í£¨ÈôÓУ©
£¨10£©¶«Ý¸»ùµØ±¨¼ÛÇåµ¥
£¨11£©Õã½»ùµØ±¨¼ÛÇåµ¥
£¨12£©ºþ±±»ùµØ±¨¼ÛÇåµ¥
×¢£ºÇëµã»÷Ï·½Á´½ÓÏÂÔØ¸½¼þ»ñȡͶ±êÎļþ
ĦµÇ7